DESCRIPTION
The SL1571Bis a high-power density, asynchronous boost
converter with a 120mΩ power switch to provide a high
efficiency and small size solution in portable systems. The
SL1571B has input voltage range from 2.6 V to 5.5 V to
support applications with different power supply. The device
has 3A switch current capability and can provide an output
voltage up to 16V.
The SL1571B also implements a soft-start function and an
adjustable switching peak current limit function.
In addition, the device provides 20V output overvoltage
protection, and thermal shutdown protection.
FEATURES
?Input voltage range: 2.6V to 5.5V
?Output voltage range: up to 16V
?Programmable switch peak current limit:
?0.1μA current consumption during shutdown
?Programmable soft start
?Output overvoltage protection (at 20V)
therma shutdown protection
?Pb-free Packages,ESOP8
APPLICATIONS
?Chargers
?LCD Displays
?Digital Cameras
?Handheld Devices
?Portable Products
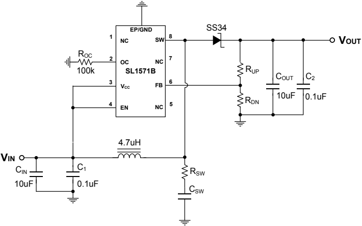
TYPICAL APPLICATION
