SL1588C
18V/2A 600KHz 0.6VFB Synchronous DCM Converter
General Description
The SL1588C is a low EMI signature, synchronous, step-down, switch-mode converter with internal power
MOSFETs.It offers a very compact solution to provide 2A continuous current over a wide input supply range,
with excellent load and line regulation. SL1588C achieves low EMI signature with well controlled
switching edges. Fault condition protection includes programmable-output over-voltage protection, Constant on
time Mode, and thermal shutdown.SL1588C requires a minimal number of readily available standard external
components. It is available in SOT23-6 package.
Features
? Wide 4.3V to 18V Operating Input Range
? 100/70mΩ Low RDSON Internal MOSFETs
? 2A Continuous Output Current
? Output Adjustable from 0.6V
? 600KHz Switching Frequency
? 93% Duty cycle max
? Short Protection with Hiccup-Mode
? Thermal Shutdown
? Built-in Over Current Limit
? COT Mode
? Integrated internal Soft-Start
? MSL3 Package Level
Applications
? Automotive Entertainment
? IoT Applications
? Wireless and DSL Modems
? Digital Still and Video Cameras
? Computer Entertainment
? Portable Instruments
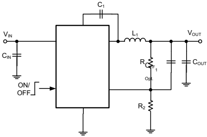
Simplified Application Circuit
