森利威爾 SL3036H
內置150V MOS 寬輸入電壓降壓型DC-DC
概述:
SL3036H 是一款支持寬電壓輸入的開關降壓型DC-DC,芯片內置150V/3A功率MOS,最高輸入電壓可超過120V。SL3036H 具有低待機功耗、高效率、低紋波、優(yōu)異的母線電壓調整率和負載調整率等特性。支持大電流輸出,輸出電流可高達1.5A 以上。
SL3036H 同時支持輸出恒壓和輸出恒流功能。
SL3036H 采用固定頻率的PWM控制方式,典型開關頻率為140KHz。輕載時會自動降低開關頻率以獲得高轉換效率。
SL3036H 內部集成軟啟動以及過溫保護電路,輸出短路保護,限流保護等功能,提高系統(tǒng)可靠性。
SL3036H 采用ESOP8 封裝,散熱片內置接VIN 腳。
特點:
寬輸入電壓范圍:8V~120V
輸出電壓從4.2V 到30V 可調
支持輸出恒壓恒流
支持輸出12V/1.5A,5V/1.5A(尖峰電流支持3A)
高效率:可高達95%
工作頻率:140KHz
低待機功耗
內置過溫保護、輸出短路保護
內置軟啟動
應用領域:
電動車控制器、電動車防盜器、電動車定位器
POE分離器、平衡車電源供電、電動車中控
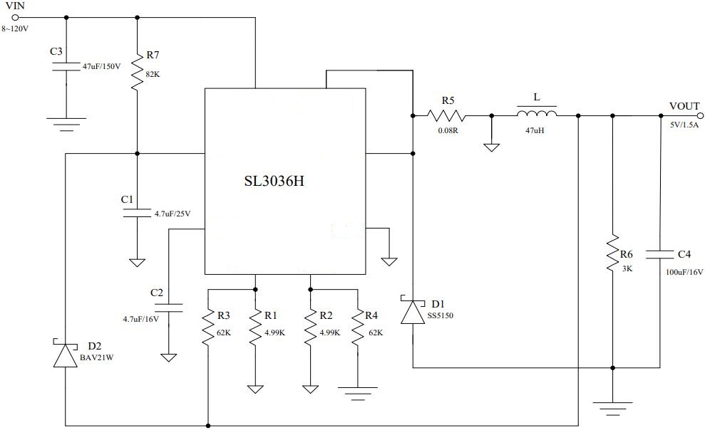
原理圖:

索要更詳細資料 請聯(lián)系銷售人員!